-
2020世界工业与能源互联网暨国际工业装备博览会在常州开幕
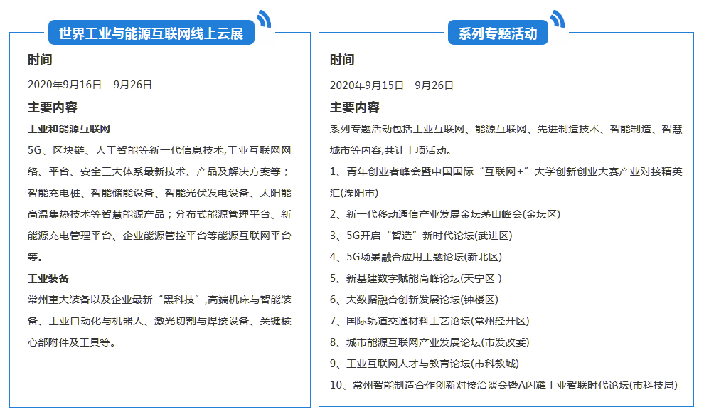
9月16日,2020世界工业与能源互联网暨国际工业装备博览会在江苏常州开幕。本届工博会以“新工业 新能源 新基建 新动能”为主题,包含开幕式、主峰会、线上展览以及十项系列专题活动,通过“线上云展+线下活动”的新模式,为产业发展提供全方位交流合作平台。[详细]
-
常州市工业互联网研究院揭牌 探索人才培养新路径
9月15日,2020世界工业和能源互联网暨国际工业装备博览会“工业互联网人才与教育”分论坛在常州科教城举行,共同研讨工业互联网育人典型案例与工业互联网校企协同育人新方式。[详细]

-
征图新视——机器视觉嫁接智能检测,把“繁重的质检”交给机器
-
精研科技——专注MIM行业升华工艺设计 小产品制出大市场
-
蜂巢能源科技——攻克无钴动力电池研制难题 树立行业“芯”标杆
-
节卡机器人——创新一体化关节、拖拽编程等应用 让普通工人“即学即会”
-
星星充电——创新建设与运营模式 营造智能充电桩共享生态
-
天合光能——超高功率组件+智能跟踪解决方案引领智慧能源发展
-
中车戚墅堰所——攻克齿轮传动系统难关 “云、网、端”发力赋能智能制造
-
信维通信——抓住5G风口 打造一站式泛射频解决方案
-
国家健康医疗大数据(东部)中心——“运管分离”探索健康数据惠政、惠医、惠民、惠企
-
博瑞电力自动化设备有限公司——特高压项目铺就电力“高速路”
| 时间 | 主要内容 | 主讲人 |
| 8:30-8:38 | 主持人开场 | |
| 8:38-8:45 | 播放《博览会专题片》 | |
| 开幕式主持人:常州市人民政府市长 陈金虎 | ||
| 8:45-9:05 | 领导致辞 | 常州市委书记 齐家滨 工信部领导 国家电网有限公司领导 中国航天科工集团有限公司领导 |
| 9:05-9:15 | 重大项目签约 | 项目签约、领导见证 |
| 9:15-9:20 | 宣布博览会开幕暨世界工业与能源互联网云展馆上线 | 江苏省领导 |
| 主峰会主持人:中国信息通信研究院华东分院院长 张雪丽 | ||
| 9:20-9:40 | 发展工业软件 建设制造强国 | 中国工程院院士 倪光南 |
| 9:40-10:00 | 未来网络与工业互联网的协同发展 | 中国工程院院士 刘韵洁 |
| 10:00-10:20 | 能源互联网引领未来 | 中国工程院院士 吴锋 |
| 10:20-10:40 | 人工智能技术要素展望 | 欧洲科学院外籍院士 周志华 |
| 企业分享 | ||
| 10:40-10:55 | 5G开启新时代 | 华为技术有限公司战略研究院院长 徐文伟 |
| 10:55-11:10 | 云数赋能,智慧未来 | 浪潮集团执行总裁、浪潮软件集团董事长 王柏华 |
| 11:10-11:25 | 卡奥斯COSMOPlat工业互联网平台的探索与实践 | 海尔卡奥斯物联生态科技有限公司董事长兼总经理 陈录城 |
| 11:25-11:50 | 圆桌对话 主持人:张雪丽 议题:新一代信息技术打造新基础设施 |
航天云网科技发展有限责任公司总经理 柴旭东 重庆忽米网络科技有限公司董事兼总经理 巩书凯 深兰科技(上海)有限公司创始人、董事长 陈海波 能链集团董事长 戴震 天合光能股份有限公司董事长兼总经理 高纪凡 万帮新能源投资集团有限公司董事长 邵丹薇 |


指导单位:江苏省人民政府、中国航天科工集团有限公司、国家电网有限公司
主办单位:常州市人民政府、江苏省工业和信息化厅、江苏省能源局、中国信息通信研究院、中国工业互联网研究院、中国科学院南京分院、江苏省产业技术研究院、新华报业传媒集团、航天云网科技发展有限责任公司、国网江苏省电力有限公司、华为技术有限公司
承办单位:常州市工业和信息化局、常州市发展和改革委员会、常州市科学技术局、工业互联网产业联盟、常州市工业经济联合会、天合光能股份有限公司、万帮新能源投资集团有限公司
编审: 王婧 责任编辑:王静 马凌杰 艺术设计:董丹 技术支持:韩延妍
中国金融信息网简介┊联系我们┊留言本┊合作伙伴┊我要链接┊广告招商┊Copyright © 2010 - 2021 cnfin.com All Rights Reserved
中国金融信息网 版权所有 京ICP证120153号 京ICP备19048227号 京公网安备110102006349-1 互联网新闻信息服务许可证编号10120170060 广播电视节目制作经营许可证:(京)字第03616号

